中国题字网名家书画/题字委托代理协议(合同范本)
Date: 2025-09-08 Categories: 收藏投资 Views: 32
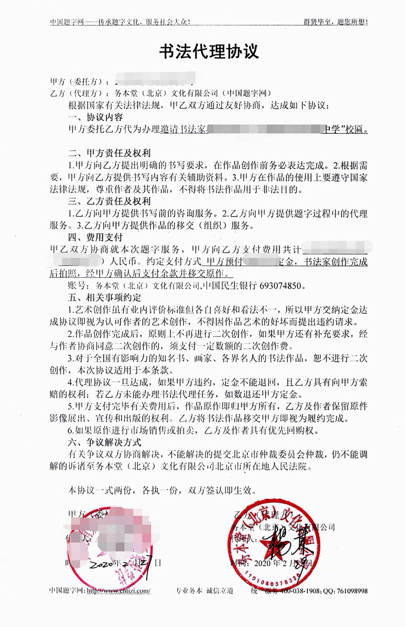
书画/题字代理协议(范本)
甲方(委托方):顾客/藏友
根据国家有关法律法规,经甲乙双方友好协商,达成如下协议:
- 协议内容
甲方委托乙方代为办理 ××先生××作品 ×× 幅,内容及要求为:《××××》,××平尺 ,竖/横幅……。
- 甲方责任及权利
1.甲方向乙方提出明确的书写要求,在作品创作前务必表达完成。
2.根据需要,甲方向乙方提供书写内容有关辅助资料。
3.甲方在作品的使用上要遵守国家法律法规,尊重作者及其作品,不得将书法作品用于非法目的。
- 乙方责任及权利
1.乙方向甲方提供书写前的咨询服务。
2.乙方向甲方提供书写过程中的代理服务。
3.乙方向甲方提供作品的移交服务。
- 费用支付
甲乙双方协商就本次书画代理服务,甲方向乙方支付书画家润金及代理费共计 ××××元整(××××元) 人民币。签约后,甲方向乙方支付协议额××%的订金,创作完毕乙方向甲方提供影像资料确认后,甲方支付剩余款项,其后乙方向甲方移交原作。
- 相关事项约定
1.书画艺术创作好坏及其价值高低,本身没有一致的评价标准,所以甲方交纳定金达成协议即视为认可作者的艺术创作,不得因作品艺术的好坏而提出违约请求。
2.作品创作完成后,原则上不再进行二次创作,如果甲方还有补充要求,经与作者协商同意二次创作的,须支付一定数额的二次创作费。
3.对于全国有影响力的知名书、画家、各界名人及要员的题字,恕不进行二次创作(本次协议 适用 此条款)。
4.代理协议一旦达成,如果甲方违约,订金不能退回,且乙方具有向甲方索赔的权利,作者索赔费用均由甲方承担;如乙方未能办成,退还全部订金或协商替代方案。
5.甲方支付完毕有关费用后,原作即归甲方所有,乙方及作者保留原件影像展出或出版的权利。乙方将书法作品移交甲方即视为履约完成。
6.如果原作进行市场销售或拍卖,乙方及作者享有优先回购权。
- 争议解决方式
有关争议双方协商解决,不能解决的提交北京市仲裁委员会仲裁,仍不能调解的诉诸至务本堂公司北京市所在地人民法院。
本协议一式两份,各执一份,双方签认即生效。
甲方(委托方): 乙方(代理方):
代表人: 代表人:
签约时间: 年 月 日
(请藏友认真阅读以上协议,委托代理即视为同意以上约定,1万元以下的在微信中确认需求和约定,1万元以上的可签订正式协议)

书画代理协议签订(简版)

书画收藏证书







